上架WPS 365应用市场
![]() | ![]() |
| WPS 365 应用市场入口 | WPS 365 应用市场主页 |
通知WPS配置新应用
联系WPS侧与您对接的运营同学完成相关配置
应用商品配置
商品权益配置(如商品、SKU、商品定价策略等)需要联系WPS侧运营同学进行配置,配置成功后,相关SKU将在WPS支付页面呈现,效果如下:
![]() |
| WPS支付 |
研发阶段双方可协商,由WPS侧配置用于联调的应用商品信息
正式上架前物料准备
请联系wps运营人员完成下列物料准备
| 类别 | 具体事项 | 类型 | 上架前达标要求 |
| 上架推广物料 | WPS方应用市场上架内容 | 必须 | 按规范准备物料,并提交上架申请表单,通过WPS方审核 上架前2周完成 |
WPS方渠道推广宣传物料:
| 可选 | 上架前2周沟通需求,上架前1周提供完整素材 | |
| 收银台物料 | 商品SKU明细表 | 必须 | 按详细规格输出SKU明细表,需包括:版本、规格、定价 具体到每个规格的报价、优惠政策都需列举出来 上架前2周完成 |
| 收银台展示内容 | 必须 | 按收银台规范提供相关配置文案与图片物料 上架前2周完成 | |
| 可供销售给客户报价的价格表 | 必须 | 可提供Excel表或制定成海报,方便客户查阅 上架前2周完成 | |
| 客户服务体系 | 输出私域运营表、并加入企微架构内 | 必须 | 按规范填写私域运营表,并保证成员加入到企微架构 上架前2周完成 |
| 自行学习服务规范,并完成评测 | 必须 | 所有接待人员均需完成客户服务评测,并达标 上架前1周完成 | |
| 输出上线前期的客户运营计划 | 必须 | 包括:客户服务SOP、监控指标、与平台的复盘规划 上架前2周完成 | |
| 接入虚拟外呼系统 | 可选 | 自行了解ISV帮助中心外呼教程,并输出外呼SOP | |
| 接入互通接口 | 按互通接口规范上报客户运营数据 | 必须 | 上线前需与WPS方运营人员确定指标内容,并完成接口接入 输出需求文档时同步完成 |
三方侧验收
三方提验收条件:
ISV对接完开放平台及SDK能力,完成检查项(【模板】ISV 自测 checklist )后, 可提交给 WPS 验收。
提供应用内的功能操作手册,方便WPS方验收同学快速了解和验收
验收内容:
确保产品与wps耦合部分的功能正常可使用,如应用安装、使用、支付、邀请、埋点等能力。
应用内功能流程,系统测试,各业务场景无异常
正式上架
双方验收完成后,且完成上架前准备事项后,可与WPS侧沟通应用在市场中呈现的入口位置等信息,联系WPS运营同学配置相应入口。
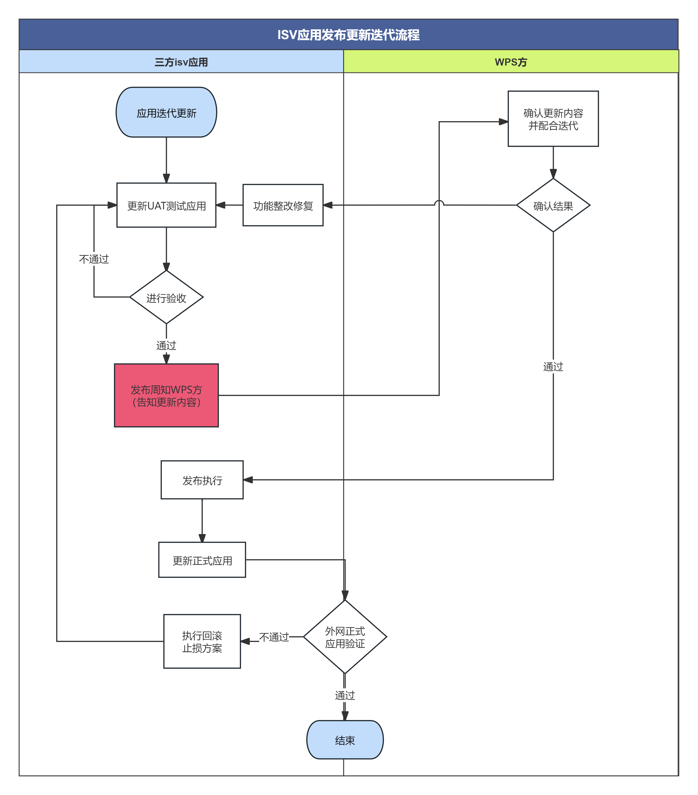
迭代更新
应用迭代更新,为保证线上用户质量,后续有更新内容,需要先更新到UAT测试应用,双方确认通过后再更新到正式应用。



